近日,我校黄英金教授团队在同源四倍体山药基因组构建及薯蓣皂苷合成机制的研究取得新进展。相关成果以“A haplotype-resolved chromosome-level genome assembly of autotetraploid Chinese yam (Dioscorea polystachya) elucidates dioscin biosynthesis and regulation”为题在国际知名学术期刊《Horticulture Research》上发表。
研究背景:
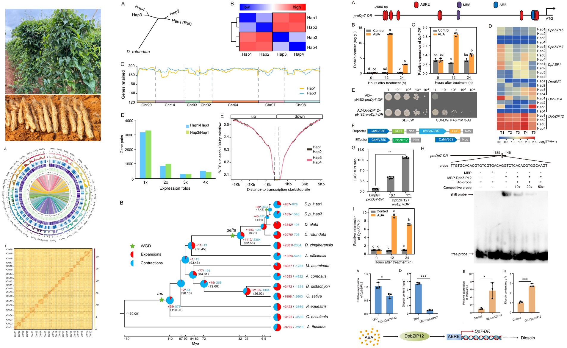
山药(Dioscorea polystachya)是我国重要的药食同源作物,其块茎富含的薯蓣皂苷是其主要的生理功能物质。然而,缺乏高质量参考基因组,严重制约了分子育种与功能基因研究;山药高杂合度和多倍体结构使得基因组组装和解析难度极高。虽然目前已有多个二倍体薯蓣属物种的基因组被报道,但多倍化形成机制、剂量效应及其与薯蓣皂苷高积累之间的关系尚不清楚,薯蓣皂苷生物合成途径中的关键限速酶及转录调控网络仍缺乏系统解析。
主要创新:
(1)以江西名优山药地方品种“瑞昌山药”为对象,破解了高杂合、多倍体山药基因组的复杂难题,组装构建了同源四倍体中国山药(2n = 4x = 80)的单倍型分辨、染色体水平基因组,填补了多倍体山药高质量参考基因组的空白,为解析多倍体作物基因组结构提供了方法学范例。
(2)研究揭示了我国薯蓣种山药(D. polystachya)的进化过程以及薯蓣皂苷高效积累的分子机制。
(3)研究鉴定了中国山药块茎薯蓣皂苷合成通路中的关键酶,并解析了山药薯蓣皂苷生物合成的机制,为未来利用合成生物学手段异源合成薯蓣皂苷前体或活性成分提供了关键的基因资源和调控逻辑。
研究意义:
本研究在理论上深化了对多倍体作物次生代谢调控的认识,从基因组进化层面证明了多倍体不仅带来基因组冗余,更通过基因的差异性保留和表达分化,在特定次生代谢通路上产生了叠加优势,为理解多倍体作物的剂量效应和代谢优势提供了理论依据;创新性构建并解析了ABA–DpbZIP12–Dp7-DR这一激素响应与薯蓣皂苷合成直接关联的调控模块,为甾体皂苷的激素调控理论补充了关键一环;高质量的单倍型基因组为后续研究薯蓣属物种分化、多倍化事件以及基因组结构与功能提供了重要的参考基准。本研究在实践上推进了分子育种靶点的精准化,提供了定向筛选或创制高薯蓣皂苷含量山药优异种质的有效靶点。

我校单楠副教授、肖遥讲师和中国农业科学院蔬菜花卉研究所博士研究生李天瑶为论文第一作者,我校黄英金教授和周庆红教授为通讯作者。该研究获得国家自然科学基金、江西省重点研发计划、江西省自然科学基金和江西省现代农业产业技术体系的资助。
论文链接:https://doi.org/10.1093/hr/uhaf344